Mua tại Shopee
Mua tại Tiki
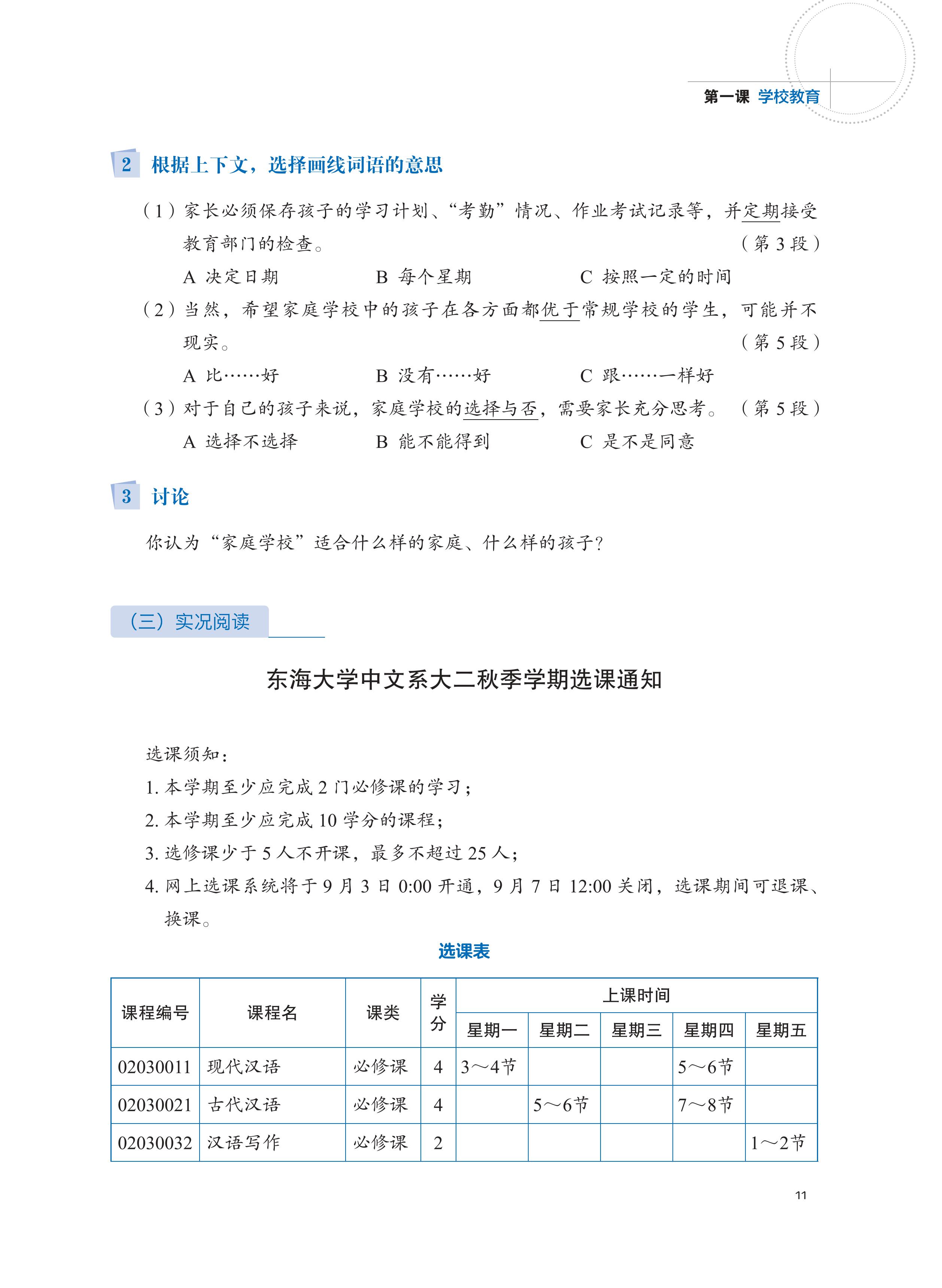
Mua tại Lazada
Mua tại Tiktok
























“Le Du - Giáo trình môn Đọc hiểu tiếng Trung” là bộ giáo trình huấn luyện kỹ năng Đọc hiểu được biên soạn cho người học tiếng Trung, được chia thành 06 quyển theo cấp độ khó. Mỗi quyển có trọng tâm riêng ở các mặt như lựa chọn chủ đề tài liệu đọc, thiết lập mục tiêu học tập, v.v. Quyển này là quyển 5, phù hợp với người học đã hoàn toàn nắm vững từ vựng HSK 1-4, tức người học có vốn từ khoảng 3000 từ.
Quyển giáo trình này chủ yếu giúp cho người có trình độ tiếng Trung gần đến cao cấp nắm vững và vận dụng thành thạo các kỹ xảo đọc có liên quan, khắc phục tâm trạng ngại khó khi đọc những bài văn tiếng Trung khá dài, thích ứng với việc đọc bài văn tiếng Trung, làm sâu sắc hơn việc lý giải và suy nghĩ những chủ đề có liên quan.
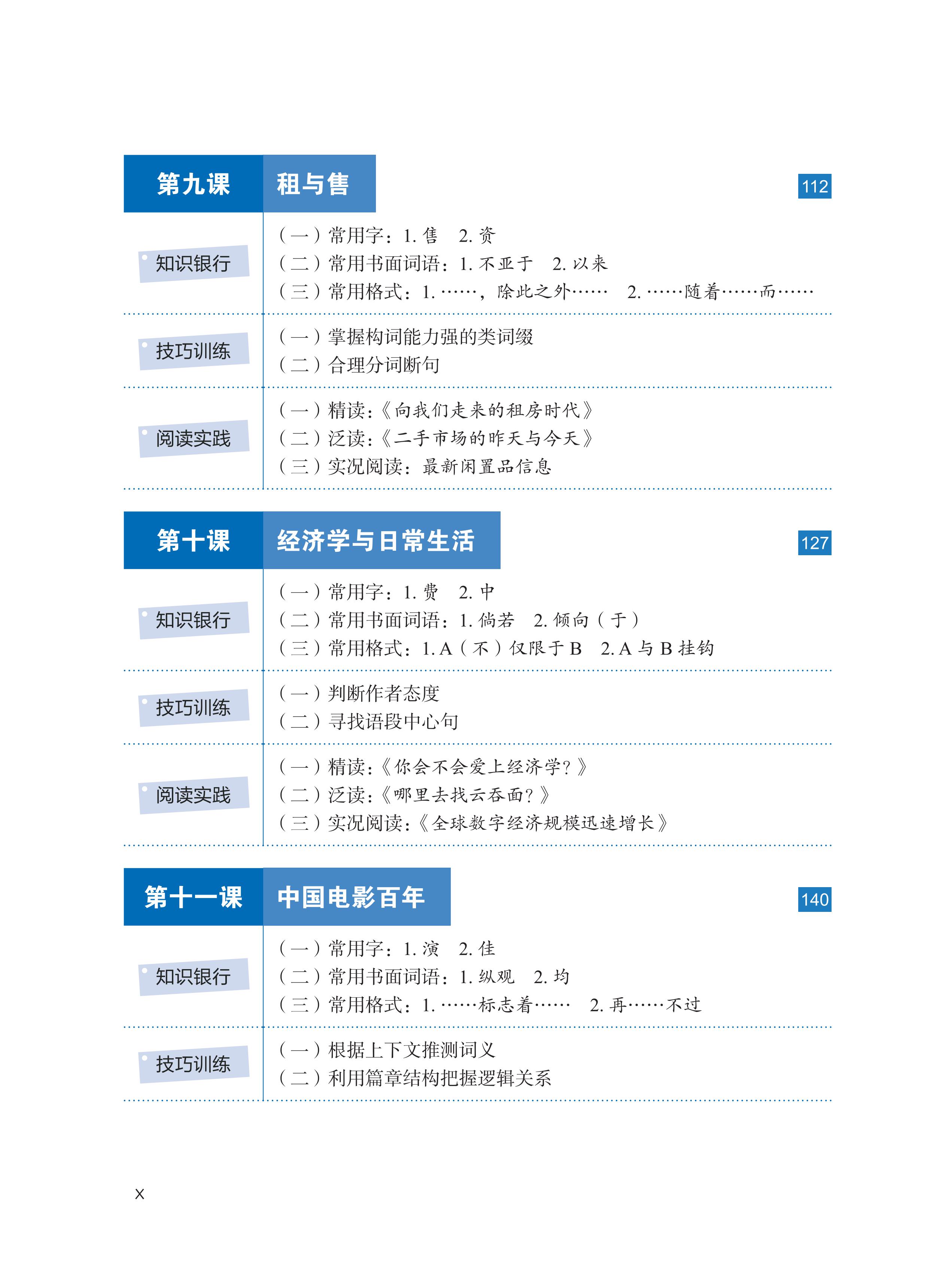
I. Sơ lược nội dung
Giáo trình này bao gồm 12 bài và hai bài kiểm tra giai đoạn. Thể loại bài khóa chủ yếu là văn thuyết minh giới thiệu, bài văn mang tính phổ cập khoa học, nội dung bao gồm các chủ đề như giáo dục nhà trường, nhân vật lịch sử, công nghệ và kinh tế,… ở mỗi chủ đề chọn lựa bài văn mang tính tiêu biểu, tính phổ biến, mở ra cho người học góc độ phân tích và trọng điểm đọc bài văn thuộc chủ đề này từ nhiều tầng, nhiều mặt. Bài văn được chọn có kết cấu rõ ràng, ngôn ngữ giản dị, chân thật nhưng không kém phần sinh động, phù hợp với đặc trưng điển hình của văn thuyết minh, tiện cho người học nhanh chóng rút ra từ vựng có liên quan đồng thời xây dựng lược đồ hữu hiệu khi đọc các bài văn tiếng Trung cùng loại. Về mặt thiết lập độ khó của tài liệu đọc, bài khóa chủ yếu trải đều từ vựng HSK cấp 1-4, từ mới chủ yếu là từ vựng HSK cấp 5, bao gồm một số ít từ vựng HSK cấp 6 và từ vựng nằm ngoài đại cương.
Trong cấu trúc chung, thể lệ giáo trình chủ yếu bao gồm 3 mảng: ngân hàng tri thức, huấn luyện kỹ xảo và thực tiễn đọc hiểu.
Ngân hàng tri thức: Rút ra những chữ thường dùng, từ ngữ văn viết thường dùng và cấu trúc thường dùng của bài, giải thích ý nghĩa những chữ Hán có khả năng tạo từ mạnh và nêu từ ngữ ví dụ, có ví dụ minh họa giải thích những từ ngữ văn viết và cấu trúc thường gặp.
Huấn luyện kỹ xảo: Dựa vào đặc điểm của bản thân tiếng Hán, kết hợp bài khóa của bài, lấy ví dụ thực tế để minh họa, khiến cho người học từ trong thực tiễn hiểu và nắm vững được kỹ xảo đọc thường gặp, như: suy đoán nghĩa từ, tách từ ngắt câu, suy luận và quy nạp, v.v.
Thực tiễn đọc hiểu: Đây là phần quan trọng nhất của mỗi bài, do ba bộ phận tạo thành là đọc chuyên sâu, đọc mở rộng và đọc thực tế. Bài khóa ở mỗi bộ phận có chủ đề thống nhất nhưng góc độ khác nhau, ba bài khóa có độ khó giảm dần, chú trọng sự tái hiện của từ mới khi biên soạn bài khóa. Ba bộ phận của phần “Thực tiễn đọc hiểu” ngoài bài khóa còn phối hợp với bài tập có liên quan, chủ yếu bao gồm luyện tập đọc hiểu chữ, từ và câu trọng điểm, đồng thời rút ra và khái quát cấu trúc của bài văn, v.v. Tất cả bài tập đều dùng để kiểm tra và củng cố việc lý giải bài khóa của học sinh. Tóm lại, trong quá trình biên soạn, quyển giáo trình này cố gắng đạt đến mục đích lớp lang và trình tự rõ ràng, tiện cho việc sử dụng.
II. Kiến nghị sử dụng giáo trình
Dung lượng quyển giáo trình này khá lớn, nội dung rộng rãi, bài tập phong phú, vừa thích hợp sử dụng cho người học tiếng Trung “lớp dài hạn” theo chế độ học kỳ, cũng thích hợp sử dụng cho người học tiếng Trung lớp nâng cao ngắn hạn dịp đông, hè.
Khi dạy học, đầu tiên nên nhấn mạnh điểm đặc sắc của việc dạy môn Đọc. Nói một cách cụ thể, về hình thức dạy môn Đọc, phải thể hiện sự kết hợp giữa “đọc thầm” và “đọc to”, đối với phần bài khóa, phải khiến học sinh “có thể xem, biết đọc”, vừa phải làm được “thấy chữ biết nghĩa”, lại phải làm được “thấy chữ biết âm”, tăng cường mối liên kết “âm, hình, nghĩa” của chữ Hán cho học sinh trong khi đọc, thật sự thực hiện được việc “xử lý tự động” chữ Hán; về mặt kỹ xảo đọc, phải hướng dẫn học sinh phân tích đặc điểm của tài liệu đọc và nhiệm vụ đọc, dựa theo nhu cầu thực tế, vận dụng các kỹ xảo “đọc lướt”, “đọc dò”,… đồng thời đạt đến mức độ thành thạo khá cao; về mặt chủ đề đọc, phải khiến học sinh hình thành việc tập hợp từ vựng chủ đề, đối mặt với một chủ đề nào đó có thể nhanh chóng liên tưởng đến các từ ngữ có liên quan, tạo cơ sở cho việc đọc thêm một bước; về mặt tổ chức lớp học Đọc, phải trước sau quán triệt nguyên tắc “giảng ít đọc nhiều”, tức thông qua các kỹ xảo dạy học như đưa ra ngữ
cảnh điển hình, kết cấu tương tự, cụm từ đồng nghĩa,… khiến cho học sinh hiểu và tiếp thu các kỹ xảo đọc trong quá trình giải quyết vấn đề, trả lời câu hỏi, tránh thông qua việc giảng giải khô khan để nhồi nhét tư tưởng “đọc như thế nào” cho học sinh. Ngoài ra, còn phải chú ý việc phối hợp hợp lý giữa kỹ năng đọc và các kỹ năng khác, có thể thông qua các phương pháp như thảo luận chủ đề, huấn luyện viết dàn ý cho đề tài cùng loại,… một cách thích hợp để làm phong phú nội dung bài đọc, làm sâu sắc hiệu quả học tập của học sinh.
Giáo trình này về cơ bản được biên soạn theo trình tự giảng dạy ở các lớp dạy đọc thông thường, thầy cô có thể dựa theo các bước tương ứng trong giáo trình để sắp xếp nội dung giảng dạy nhằm giảm nhẹ áp lực ở khâu thiết kế giảng dạy. Việc phân phối các tiết học đề nghị như sau: 4 tiết hoàn thành một bài, tiết 1-2 hoàn thành phần “Ngân hàng tri thức”, “Huấn luyện kỹ xảo” và bộ phận “Đọc chuyên sâu” của phần “Thực tiễn đọc hiểu”; tiết 3-4 đầu tiên có thể tiến hành ôn tập những từ ngữ và câu khó, trọng điểm của bài lần trước, sau đó hoàn thành bộ phận “Đọc mở rộng” và “Đọc thực tế ” của phần “Thực tiễn đọc hiểu”. Do độ khó của ba bài khóa giảm dần, về mặt sắp xếp thời gian, thời gian dùng cho giảng dạy bài khóa “Đọc chuyên sâu” phải dài nhất, đề nghị 1 tiết trở lên, bài khóa“Đọc mở rộng” trong vòng 1 tiết, “Đọc thực tế” trong khoảng 20 phút. Thầy cô cũng có thể dựa theo chủ đề bài khóa được học mà bổ sung tài liệu đọc tương ứng, khiến cho người học có thể tiếp xúc đến thông tin tuyến đầu, thông tin mới nhất, đạt đến mục đích sử dụng tri thức đã học để đọc.
Những kiến nghị trên chỉ đưa ra để tham khảo, thầy cô có thể dựa theo các tình huống cụ thể như trình độ tiếng Trung của người học, việc sắp xếp chương trình học,… để điều chỉnh một cách linh hoạt việc sắp xếp, thiết kế trong giáo trình. Ở đây, chúng tôi xin chân thành đón nhận sự phê bình, góp ý của các chuyên gia, đồng nghiệp và người học tiếng Trung đối với quyển giáo trình này.
Mua tại Shopee
Mua tại Tiki
Mua tại Lazada
Mua tại Tiktok
"Combo Mindmap ngữ pháp tiếng Trung và mindmap từ vựng tiếng Trung theo giáo trình Hán ngữ" được biên soạn theo giáo trình hán ngữ giúp bạn nắm bắt ngữ pháp một cách hiệu quả
Bạn đang học tiếng Trung nhưng dễ quên từ vựng, khó nhớ ngữ pháp hay lúng túng khi giao tiếp? Bộ Mindmap Tiếng Trung sẽ là công cụ hỗ trợ đắc lực giúp bạn hệ
Nhập Môn Tiếng Trung - Dành Cho Những "Trang Giấy Trắng"! Học tiếng Trung từ con số 0 luôn khiến nhiều bạn ngần ngại: chữ viết tượng hình khó nhớ, phát âm nhiều thanh điệu,
Học tiếng Trung từ con số 0 luôn khiến nhiều bạn ngần ngại: chữ viết tượng hình khó nhớ, phát âm nhiều thanh điệu, ngữ pháp thì lạ lẫm. Nhưng thực ra, để bắt đầu,
"Combo Mind map tự học tiếng trung theo giáo trình hán ngữ ( Ngữ pháp + Từ vựng)" được biên soạn theo giáo trình hán ngữ giúp bạn nắm bắt ngữ pháp một cách hiệu
Em thật giỏi là bộ sách dành cho học sinh tiểu học mới bắt đầu học tiếng Trung, được biên soạn dựa theo Bộ tiêu chuẩn phân cấp trình độ giáo dục Trung văn quốc
Cẩm Nang Nâng Cấp Từ Vựng Tiếng Trung Theo Chủ Đề - Tập 2 Hành trình chinh phục Hán ngữ sẽ đạt hiệu quả tối ưu khi người học xây dựng được một vốn từ vựng phong phú và hệ thống. Việc mở rộng vốn từ không chỉ củng cố nền tảng ngôn ngữ vững chắc mà còn đóng vai trò then chốt trong việc phát triển đồng đều cả bốn kỹ năng ngôn ngữ: nghe, nói, đọc và viết. Nhằm đáp ứng nhu cầu học tập thiết thực, bộ sách “Cẩm nang nâng cấp từ vựng tiếng Trung theo chủ đề” (gồm 2 tập) được biên soạn với mục tiêu giúp người học ghi nhớ từ vựng một cách hệ thống, tạo liên kết chặt chẽ giữa các từ đã học và khắc phục tình trạng học rời rạc, mau quên. Phương pháp học theo chủ đề cho phép người học nhóm các từ vựng liên quan lại với nhau, từ đó dễ dàng mở rộng, liên tưởng và ghi nhớ sâu hơn khi bắt gặp từ mới. Bộ sách tập trung vào những chủ đề thông dụng, sát thực với đời sống hiện đại: - Tập 2: Thiên nhiên, cơ thể người, cảm xúc, tính cách.
Nội dung sách: Sách YCT là sách tiếng hoa thiếu nhi bản quyền chuẩn mẫu chương trình dạy cho các bé từ vở lòng bằng những bài học đơn giản nhất. Giáo Trình Chuẩn YCT
Tác Giả: Yi Ren Ngày phát hành: 2020 Số trang: 136 Kích thước: 19 x 26 cm NXB: NXB Đại học Quốc Gia Giá: 88.000VNĐ Mô tả sản phẩm: Bộ giáo trình mới này sẽ
Hành trình chinh phục Hán ngữ sẽ đạt hiệu quả tối ưu khi người học xây dựng được một vốn từ vựng phong phú và hệ thống. Việc mở rộng vốn từ không chỉ củng
900 Câu Hán Ngữ (Tập 3) Khoa học chứng minh rằng, ở độ tuổi 0 - 6 trí não của bé bắt đầu khai phá, là bước ngoặt quan trọng nhất với trẻ. Việc giáo
Hướng Dẫn Học Và Thi YCT Cấp Độ 3 (Kèm file MP3) Được biên soạn phù hợp với nội dung, hình thức cũng như các cấp độ của đề thi HSK thật, bộ sách này
Hiện nay, trào lưu học tiếng Hán đang lên cao; đây là một thực tế không thể phủ nhận. Cùng với việc gia tăng số học sinh nước ngoài học tiếng Hán thì trình độ
Combo 2 Cuốn GiáoTrình Hán Ngữ 1+ 2 ( Phiên bản mới Tập 1 Quyển Thượng + Hạ ) gồm 2 cuốn: Giáo Trình Hán Ngữ 1 ( Tập 1 - Quyển Thượng - Phiên Bản
1. Giới thiệu sách: Sách PHÂN TÍCH ĐÁP ÁN CÁC BÀI TẬP LUYỆN DỊCH TIẾNG TRUNG Số trang: 412 trang Kích thước: 18cm x 25cm Năm phát hành: 2020 Giá bìa: 300.000 Tác giả: Nhật
1. Giới thiệu sách: 999 Bức Thư Viết Cho Chính mình (Song Ngữ Trung Việt Có Phiên Âm) - (Bản dịch chuẩn và đầy đủ) Tác giả: Nhật Phạm Số trang: 509 Năm phát hành:
1.999 Bức Thư Viết Cho Chính Bạn (Song Ngữ Trung Việt Có Phiên Âm) - (Bản dịch chuẩn và đầy đủ) Tác giả: Nhật Phạm Số trang: 509 Năm phát hành: 2019 Công ty
Hiện nay, rất nhiều khoa, trường, trung tâm ngoại ngữ sử dụng bộ “Giáo trình tiếng Hoa trung cấp” của Đại học Bắc Kinh làm tài liệu cơ sở trong việc dạy
1. Sổ tay từ vựng HSK1-2-3-4 và TOCFL band A Trọng lượng 310 g Kích thước 24 × 16 × 1 cm Tác giả
Sách-Combo 2 sách Sổ tay từ vựng HSK1-2-3-4 và TOCFL band A + Từ điển chủ điểm Hán - Việt bìa cứng 1. Sổ tay từ vựng HSK1-2-3-4 và TOCFL band A Trọng
Sách-Combo 2 sách Sổ tay từ vựng HSK1-2-3-4 và TOCFL band A + Học từ vựng tiếng trung bằng sơ đồ tư duy+ DVD tài liệu 1. Sổ tay từ vựng HSK1-2-3-4 và
1. Giới thiệu sách: gửi tôi thời Thanh Xuân (bìa cứng, có Audio nghe) Tác giả: Nhật Phạm Xuất bản: 2021 Nhà xuất bản: Thanh niên Công ty phát hành: Tuệ Lâm Linh Số trang:
Cuốn sách “Tự học tiếng Trung cấp tốc” dành cho những đối tượng mới tiếp xúc với tiếng Trung. Cuốn sách bao gồm 32 bài ứng với 32 chủ đề giao tiếp quen thuộc gắn
1. MAKE YOUR CHINESE MAP NAY ĐÃ CÓ PHIÊN BẢN MỚI 2021 Hình ảnh rõ nét, màu sắc tươi sáng hơn bản cũ nhờ công nghệ in cao cấp Trình bày khoa học dễ nhìn
Bộ Đề Luyện Thi YCT - Cấp Độ 3 (Quét Mã QR Để Nghe File MP3) Ngày nay, rất nhiều quốc gia và khu vực trên thế giới có ngôn ngữ mẹ đẻ không phải
Đề Thi Mô Phỏng Đề Thi Năng Lực Hoa Ngữ - Nhóm C - Quyển 4 Những năm gần đây, tiếng Hoa trở thành ngoại ngữ thứ hai được ưu tiên lựa chọn ở nhiều
Tự Học Nhanh Tiếng Phổ Thông Trung Hoa Nhà xuất bản : Nhà Xuất Bản Hồng Đức. Công ty phát hành : MCBooks. Tác giả : Hương Lan. Kích thước : 12 x 19 x
Giáo Trình Tiếng Trung Tăng Cường 1 - Tập 6 - Giáo Trình Tổng Hợp (Khổ Lớn) Bộ Giáo trình Tiếng Trung tăng cường là bộ giáo trình chủ lực mới nhất của Trường Đại
Sách Hack Não Chữ Hán Quyển 2 gồm 2 quyển: Bài học và Bài tập; Quyển Bài học giải thích nguồn gốc, ý nghĩa, cách viết của hơn 150 chữ Hán thuộc trình độ sơ
Sách - Giáo trình tiếng Trung trẻ em - Xin chào tiếng Trung bộ 6 cuốn lẻ MCbooks Với sự bùng nổ kinh tế và văn hóa Trung Quốc, nhu cầu học tiếng Trung
Cuốn sách giúp người học ghi nhớ và sử dụng hiệu quả những từ vựng tiếng Trung phổ biến nhất thông qua các chủ đề học gần gũi, phương pháp sơ đồ tư duy trực
Đối với một người mới bắt đầu học tiếng Trung, việc ghi nhớ được chữ cái, nắm bắt được ngữ nghĩa, có được phản xạ tạo câu cơ bản là một trong những điều vô
Tam Thiên Tự Tam Thiên Tự là một bộ sách học chữ Hán vở lòng được soạn theo cách có vần, có lời đối nhau. Mỗi câu có 4 chữ, chữ thứ tư câu đầu bắt
Tự Học Tiếng Trung Sơ Cấp - Tiếng Trung Không Khó Lắm Tiếng Trung không khó lắm là cuốn sách giúp người tự học tiếng Trung có một khởi đầu nhẹ nhàng nhưng vững chắc. Nội
Tiếng Trung Quốc Cho Người Bắt Đầu - Giáo Trình Luyện Nghe (Kèm file MP3) Luyện nghe tiếng Trung Quốc là bộ giáo trình được sử dụng để luyện tập kỹ năng nghe, thích hợp
Hướng Dẫn Học Và Thi YCT Cấp Độ 1 (Kèm file MP3) Được biên soạn phù hợp với nội dung, hình thức cũng như các cấp độ của đề thi HSK thật, bộ sách này
Sách 999 bức thư viết cho bản thân “Cuốn sách mang màu sắc hạt giống tâm hồn duy nhất tại Việt Nam có phiên bản đầy đủ Trung- Phiên âm- Việt giúp các bạn học
Đúng như tựa đề All-in-One Chinese – Tiếng Trung Quốc 3 trong 1, sách cung cấp cho bạn kiến thức cần thiết về từ vựng, ngữ pháp cùng những câu nói, đoạn hội thoại thông
Tự Học Nhanh Tiếng Phổ Thông Trung Hoa Trong nhiều năm gần đây, sự phát triển kinh tế giữa hai nước Việt Nam và Trung Quốc ngày mạnh mẽ, dẫn đến số lượng người học
1.5000 từ vựng tiếng Trung thông dụng nhất Nội dung sách: “Sách – 5000 từ vựng tiếng Trung thông dụng nhất” theo khung đề thi từ HSK1 – 6 cung cấp đầy đủ lượng từ
1.999 Bức Thư Viết Cho Chính Bạn (Song Ngữ Trung Việt Có Phiên Âm) - (Bản dịch chuẩn và đầy đủ) Tác giả: Nhật Phạm Số trang: 509 Năm phát hành: 2019 Công ty phát
1.Giới thiệu sách: gửi tôi thời Thanh Xuân (bìa cứng, có Audio nghe) Tác giả: Nhật Phạm Xuất bản: 2021 Nhà xuất bản: Thanh niên Công ty phát hành: Tuệ Lâm Linh Số trang: 403
1. Sổ tay từ vựng HSK1-2-3-4 và TOCFL band A Trọng lượng 310 g Kích thước 24 × 16 × 1 cm Tác giả
1.Từ điển hình ảnh 3 ngôn ngữ Anh Hoa Việt Visual English Vietnamese Chinese Trilingual Dictionary Công ty phát hành First News - Trí Việt Ngày xuất bản 2018-08-24 21:48:58 Kích thước (Dài x Rộng
1. Giới thiệu sách: Học từ vựng tiếng Trung bằng sơ đồ tư duy Nội dung sách: Cuốn sách mang sứ mệnh giúp người học sau khi đã làm quen với chữ Hán, có thể
Chinh Phục Kỹ Năng Viết Văn Tiếng Hoa Toàn Tập - Cẩm Nang Viết Văn Dành Cho Học Viên Tự Nâng Cao Trình Độ
Phân Tích Tâm Lý Hành Vi, Thấu Hiểu Cảm Xúc Con Người Cuốn sách này cung cấp những ý tưởng bao quát về cách để có được một tầm nhìn nhân học, mang đến những
Tiếng Hoa dành cho trẻ em là một bộ sách giáo khoa sơ cấp, được biên soạn dành riêng cho việc giảng dạy tiếng Hoa cho lứa tuổi thiếu nhi trong và ngoài nước trước
Cuốn Tiếng Trung dành cho người đi du lịch bao gồm các chủ đề thiết thực và liên quan đến đời sống hàng ngày. Chủ đề được thiết kế một cách sáng tạo và đem
Kỳ thi tiếng Trung dành cho học sinh tiểu học và trung học cơ sở (Youth Chinese Test - YCT) là kỳ thi đánh giá trình độ tiếng Trung ở phạm vi quốc tế, mục
Hiện nay, nhu cầu học tiếng Hán rất lớn. Trong quá trình dạy học, chúng tôi nhận thấy rằng người học không gặp nhiều khó khắn ở mãng ngữ pháp, phát âm, từ vựng, mà
Sách vừa cơ thể sử dụng cho các bạn tự học, vừa có thể sử dụng cho các bạn luyện thi phần viết của kỳ thi năng lực Hán ngữ HSK, đồng thời cũng là
Được biên soạn dựa theo bộ sách “Giáo trình Hán Ngữ”, cuốn sách này sẽ đồng hành cùng bạn khám phá từ vựng của 24 chủ đề phổ biến nhất trong tiếng Trung. Mục tiêu
Sách Hack Não Chữ Hán Quyển 2 gồm 2 quyển: Bài học và Bài tập; Quyển Bài tập biên tập dựa trên bài khóa của giáo trình chuẩn HSK2 giúp người học sau khi đọc
1. Sổ tay bắt đầu tiếng Trung Phần 1 và Phần 2 Để học tiếng Trung, trước hết bạn cần tìm hiểu về cấu trúc ngôn ngữ, học từ vựng, chữ Hán, phương pháp phát
Mã hàng 9786044833576 Tên Nhà Cung Cấp NXB Tổng Hợp TPHCM Tác giả Trương Gia Quyền, Tô Phương Cường, Nguyễn Thị Thu Hằng, Huỳnh Thị Chiêu Uyên NXB Tổng Hợp Thành Phố Hồ Chí Minh
Tác Giả: Vương Nguy Năm Xuất Bản: 2024 NXB Tổng hợp TPHCM Số Trang 216 Bìa mềm Mô tả Giáo trình bao gồm sáu tập sách bài học và sáu tập sách bài tập. Nội
Sách - Bộ đề luyện thi YCT - Cấp độ 1 Tác giả: Lý Bội Trạch, Vương Á Nam Nhà xuất bản Tổng Hợp TP.HCM Nhà phát hành: Nhân Trí Việt Số trang: 86 Năm
Sách song ngữ Trung Việt Du lịch Việt Nam – Ẩm thực và cảnh điểm (in màu, có audio nghe, giấy ảnh c2) + DVD quà tặng Tác giả: Nhật Phạm Số trang: 376
Vì sao cuốn giáo trình tiếng Trung này có thể giải quyết hết những vấn đề của bạn? Trình bày khoa học, chi tiết phù hợp cho việc tự học, tự ôn tập sau những
Trang đầu 2 3 4 Trang cuối